GIT 分支模型进化史
1. 引言¶
- 需要有哪些分支?每种分支的角色是什么?
- 在哪个分支发布代码?
- 发布前发现了 bug 怎么解决?
- 发布后发现了 bug 怎么解决?
2. github flow 分支模型¶
- 令master 分支时常保持可以部署的状态
- 进行新的作业时要从master 分支创建新的分支,新分支名称要具有描述性
- 在2新建的本地仓库分支中进行提交
- 在Github 端仓库创建同名分支,定期push
- 需要帮助、反馈,或者branch已经准备merging时,创建Pull Request,以Pull Request 进行交流
- 让其他开发者进行审查,确认作业完成后与master分支进行合并(合并的代码一定要测试
- 与master分支合并后,立刻部署
适合:框架、库 缺点:每次 bug fix 都需要重新发布
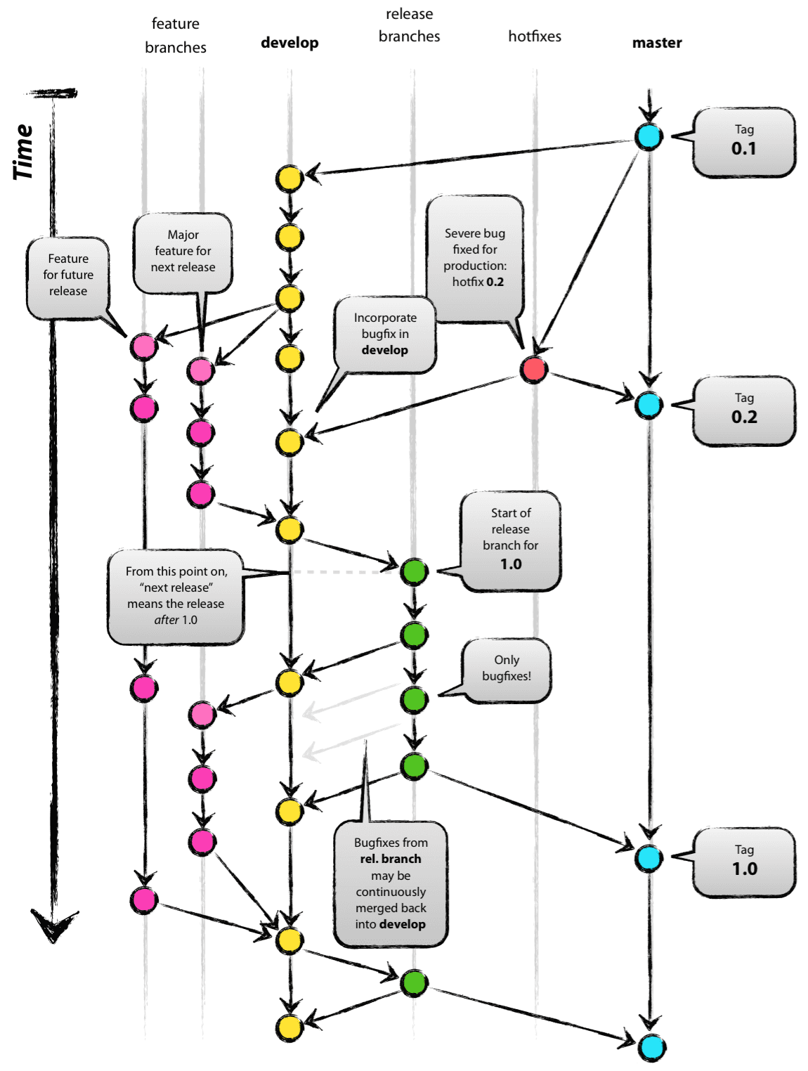
3. git flow 分支模型¶
4. gitlab flow 分支模型¶
5. trunk based 模型¶
其它¶
- hotfix:有时候 cherrypick 比 merge 更好








